Programmable Events
Information
Here you will find a description of programmable events, their function, and how they can be created.
General
Information
The objective of the use of programmable events is to control the system behavior as far and flexibly as possible and.
Programmable events are to call any function required (in Python, Jython, or Java) by fixed parameters.
In the long run, programmable events are to replace customizing exits by more powerful and simpler structures.
Details
There are four types of event:
Data-driven events are events which are run when data is written.
Time-controlled events are executed at a particular point in time, independent of other activities.
Startup events are only run once upon server start regardless of the saving procedure.
Session startup events, however, are executed each time a user logs on to a new session.
All programmable events are saved in DT312 Events.
If this table does not exist or if the framework cannot be started for another reason (e.g. because the Jython interface does not work), the server will not be started. In such a case, a log entry will be written which indicates that the event framework could not be loaded, the respective migration packet is to be run and that, should the error still occur, the PLANTA customer service is to be notified.
Both event types have the same parameters, e.g. UUID, function type, parameter, and type-specific parameters. For a list and description of the individual parameters, see here.
As far as the selected language in which event functions are written is concerned (function type),
Java events are only to be defined for system-oriented application.
Python events have access to the full range of Python functionality. However, they require a running server (i.e. no plain web application).
Jython events can be run in web applications and on regular servers.
For the management of events, PLANTA provides the following modules in the system customizer:
Note
No programmable events are started while the server runs in special modes (import, export, migration, and during scheduling).
Data-Driven Events
Information
Data-driven events (or data events) can be defined for every database table.
Data-driven events receive the event itself as a parameter (for meta information on the event behavior) as well as the object to be saved (which can be manipulated by the event). This object is either a DtpRecord (in Python) or a Pojo object, as it has been defined in the target folder (in Java and Jython).
DtpRecords and Java-Pojo objects present different views on the same database records.
Please note that data-driven events can only be defined for a table as a whole and not for a particular event.
Whether the event is then to be actually executed must be checked by the event function itself (via the name of the property to be changed) or via the Condition parameter.
Here you can find information on additional parameters for data-driven events.
Event Types
Information
The following event types are available for data-driven events:
pre-insert/pre-update/pre-delete
These event types are executed for insertion/update/deletion processes before saving.
post-insert/post-update/post-delete
These event types are executed for insertion/update/deletion processes after saving.
pre-save/post-save
These event types are executed for insertion/update processes before or after saving.
A pre-save-event is both a pre-insert and a pre-update event.
A post-save-event is both a post-insert and a post-update event.
On-change
This event type is run before saving whenever a data field is changed. Particularities are explained here.
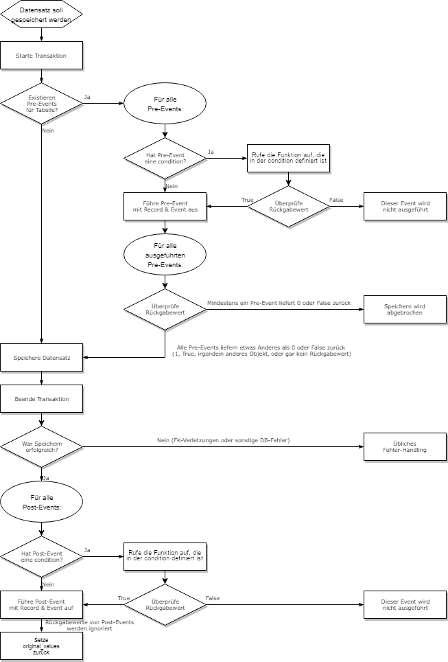
Pre-functions are executed before saving and allow you to change the record to be saved again or to abort saving (via the return value).
Post-functions are executed after the records have been saved. They serve to adjust a record (or other objects) after saving has been completed successfully.
Notes
Pre-event-methods and on-change-event-methods can return a boolean value. The change is only carried out if this value is not
False.Post-delete events currently do not work in Python (further information).
Particularities of On-Change-Events
Information
On-Change-Events are data-driven events which are carried out each time a data field is changed - i.e. before saving.
They therefore resemble value ranges but are more flexible since they are triggered by both Jython and Python just like any other event.
Methods which are called by on-change-events (Jython or Python) have the name of the property which is to be changed as a parameter in addition to the usual data-event parameters (the event itself as well as the pojo object to be changed or the DtpRecord to be changed) as well as the old and new value of the property.
Processing of Data-Driven Events

Information
Data-driven events are run within the client or web session which has caused the event to be saved.
Data-driven events are each opened with a DtpRecord (for Python events) or with the pojo object (for Java & Jython) which is to be saved. They correspond exactly to the existing DtpRecord class or to the pojo objects as they have been defined in the target directory.
Important
It is recommended that the pre-function itself do not carry out any save-actions since they are opened after the transaction has already been started and the saving procedure would then be triggered again.
In case, contrary to the recommendation, pre-functions carry out save-actions, there is a mechanism which aborts infinite loops after ten recursions.
Pre-functions are designed for two purposes:
to check whether saving is actually permitted (by return value). If this is
False, saving will be aborted. This does not lead to a rollback or exception since the changes for possible corrections are to be retained.When saving from Python,
dtp_record.save()simply returns 0 orfalse. The handling lies within the responsibility of event itself or the saving function.If there are multiple pre-events, no further events will be carried out after an event has returned
false. (This is the default handling approach of "and” operators, e.g. in Java, Python, or C.)
Adjust settings once more. Each change made here will later be written automatically.
Saving in Post-Events is less critical since the transaction has already been abandoned here. However, infinite loops are generally possible here as well. They will also be aborted after 10 recursions.
Changed properties
A particular functionality for events is the option to retrieve all changed fields of the DtpRecord or the changed properties of the pojo object including the original value of a field. Original values are saved as soon as an object has been updated (e.g.
DataItem.setvalue()).Original values are reset as soon as all post-events have been run (see chart above).
To learn how you can create startup events, please refer to the description of the Data-Driven Events module.
Time-Controlled Events
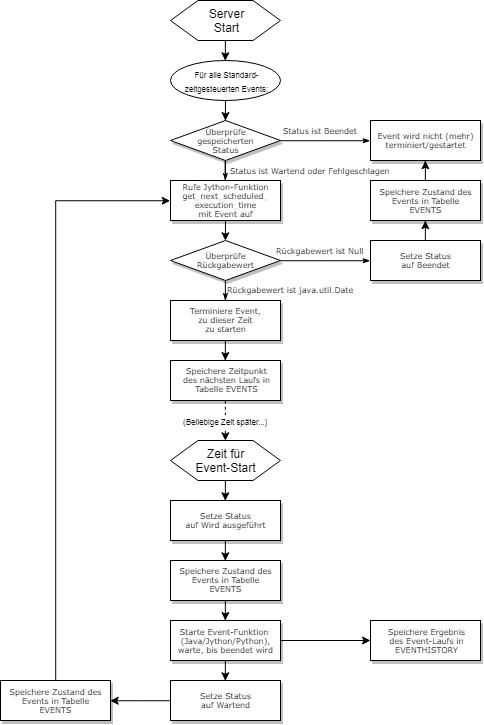
Information
Time-controlled events are executed at a defined point in time regardless of saving.
Since the events are not linked to records, they receive the event as a parameter but no DtpRecord and no pojo object.
Here you can find information on additional parameters for time-controlled events.
Processing of Time-Controlled Events
Information
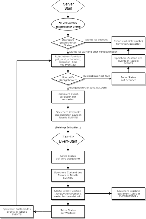
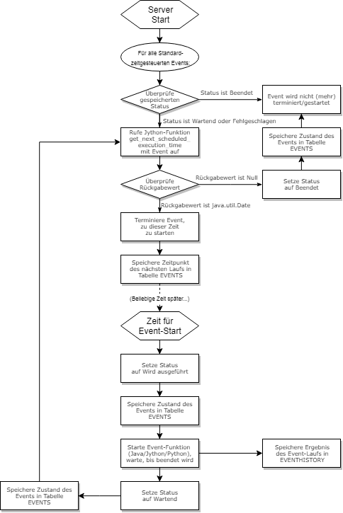
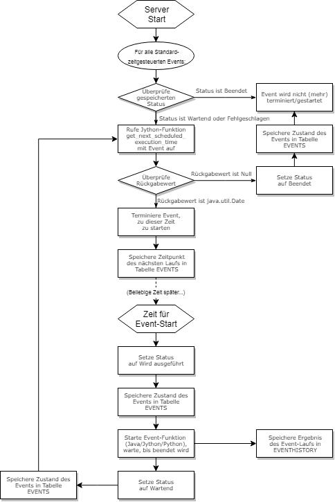
Time-controlled events are also executed when no client sessions are registered on the server.
Consequentially, time-controlled events are executed directly in the global server session. Realizing them via the
java.util.Timerstandard Java-class assures that each event runs in its own Java thread and thus (e.g. in an infinite loop within the event function or similar) does not block the server.When starting the server, all already existing time-controlled events are scheduled for start (as far as they are active and their Status permits it).
Currently, only Jython or Java functions for time-controlled events are accepted.
Since the events are currently run in the global server session, the variables of the user session, which are deemed a given in customizing, are missing here. Code which would normally calculate the user rights by means of the user variable does not run within events.
Time-controlled events can have four statuses (specified in the Status parameter):
0 Waiting: The event is currently scheduled to run (again) at a later point in time.
1 Is executed: The function assigned to the event (Java or Jython) is currently running.
2 Terminated: The event has been terminated without errors and will not be run again.
3 Failed: An error has occurred during the last execution. The event will be executed again after server restart.
When starting the server, all active time-controlled events are scanned.
Events with Terminated or Is running status are not executed again.
All events with Waiting and Failed status are now started and enter their life-cycle:
Scheduling of Time-Controlled Events

Information
Events have a start date and a start time and support different intervals of recurrence.
Possible interval modes (are specified in the Recurs parameter)
Interval | Description |
|---|---|
Once | The event is executed once at the planned point in time and does not recur. |
Hourly | The event recurs every hour. |
Daily | The event recurs every day. |
Weekly | The event recurs every seven days. |
Monthly | The event recurs the next month on the same week day, e.g. on the first Monday or on the last Friday of a month. |
Yearly | The event recurs on the same date in the following year. Events on 02/29 only recur in leap years |
User-defined | A user-defined interval is specified. This allows for a more detailed configuration. |
In User Defined mode, the user has the following configuration options:
The number and unit of the interval of recursion in one of the existing units: minutes / hours / days / weeks / months / years
On which weekdays the event may be executed
When the event is to be terminated (multiple selection not possible): never / at a defined point in time / after a defined number of executions
Implementation
The
get_next_scheduled_execution_timeJython scheduling function is located at<server directory>/jython/server/events/event.py.It is called upon server start in order to schedule all time-controlled events once and every time a time-controlled event has been executed.
It returns a
java.util.Datewhich specifies the point in time at which the event is to be executed again.If it returns the
Nonefunction, the event switches to the "Terminated" status and will not be executed again.
The
get_next_event_executionfunction is called from the customizing name space under<server directory>/jython/customizing/eventsbyget_next_scheduled_execution_time.It carries out the calculation of the next time of execution according to the configuration.
If the event has never been executed before, the configured start time is used to calculate the time of execution.
If the event has at least one history entry, the planned time of the last event will be used.
Sequence of event execution
The sequence of event execution is stored in data table 313 Event history.
It is used to determine the next time of execution.
To learn how you can create startup events, please refer to the description of the Startup Events module.
Startup Events
Information
Startup events are only run once upon server start regardless of the saving procedure.
Since the events are not linked to records, they receive the event as a parameter but no DtpRecord and no pojo object.
They can be understood as streamlined time-controlled events (i.e. time-controlled events without information on when they are to be run).
Startup Event Process
Information
Startup events are executed automatically as soon as the PLANTA Server has been restarted and initialized.
Like time-controlled events, startup events are also executed in the global server session.
They are executed one by one according to the Position column of the Events table.
Any errors when executing startup events are noted in the log file.
As with time-controlled events, only Jython or Java functions are currently accepted for startup events. Startup events of the "Python" type are not executed.
However, there is the option of executing a Python module via the
customizing.events.module.run_moduleJython function, which is then executed in a clientless session (as with time-controlled events).
To learn how you can create startup events, please refer to the description of the Startup Events module.
Session Startup Events
Information
Session startup events behave similarly to (server) startup events, but are executed each time a user logs on to a new session (not a clientless session).
They each have only one parameter, the event itself.
Session Startup Event Process
Information
Session startup events are executed automatically as soon as a user has logged into a client or web client, as soon as the user menu is available (at this point, any Python code can be executed).
Unlike (server) startup events, session startup events can also execute Python functions in addition to Jython or Java functions.
Session startup events are executed within their session, the name of the logged-in user is available as a property of the event.
They are executed one by one according to the Position column of the Events table.
Any errors when executing startup events are noted in the log file.
To learn how you can create startup events, please refer to the description of the Startup Events module.
Extension of Python Functionalities
In the course of the implementation of programmable events, the Python API has been extended by the following functions:
In DtpRecord:
get_changed_dis: Returns a list of all data items the values of which have been changed.get_dis: Returns a list of all data items of the record.
In DataItem:
has_been_updated: Returnstrueif this data item has been updated.get_original_value: Returns the saved, initial value. If the data item has not been updated, the current value is applicable..get_original_tech_value: Returns the saved, initial technical value (analogously toget_tech_value).
Jython Functions on the Configuration of Time-Controlled and Startup Events
With the functions customizing.events.module.run_module and customizing.events.module.run_module_persistent_session, time-controlled or startup events can be easily configured. Find further information under Time-Controlled Events and Startup Events.